
天硕G55 Pro M.2 NVMe工业级SSD以自研PCIe Gen3x4主控+100%纯国产元器件实现了3600MB/s高速读取,-55℃~85℃的超宽温域稳定运行;以硬件级PLP掉电与固件协同保护全盘,支持智能软销毁功能。天硕(TOPSSD)工业级固态硬盘满足工业级抗振耐冲击标准,拥有200万小时+ MTBF高可靠认证及GJB2017体系背书,精准契合国产化存储对高性能、高可靠、高耐用的严苛需求;产品已广泛应用于智能制造、雷达系统、航天航空等领域。
作为工业存储领域的专业厂商,天硕(TOPSSD)深知对工业级存储设备来说,可靠性与稳定性始终是第一要义。因此,天硕严格把控产品的PCB电路板的设计与制造质量,全面对标并符合IPC-A-600 Class 3(IPC第三级)标准,为SSD在极端工况中的稳定运行提供坚实保障。
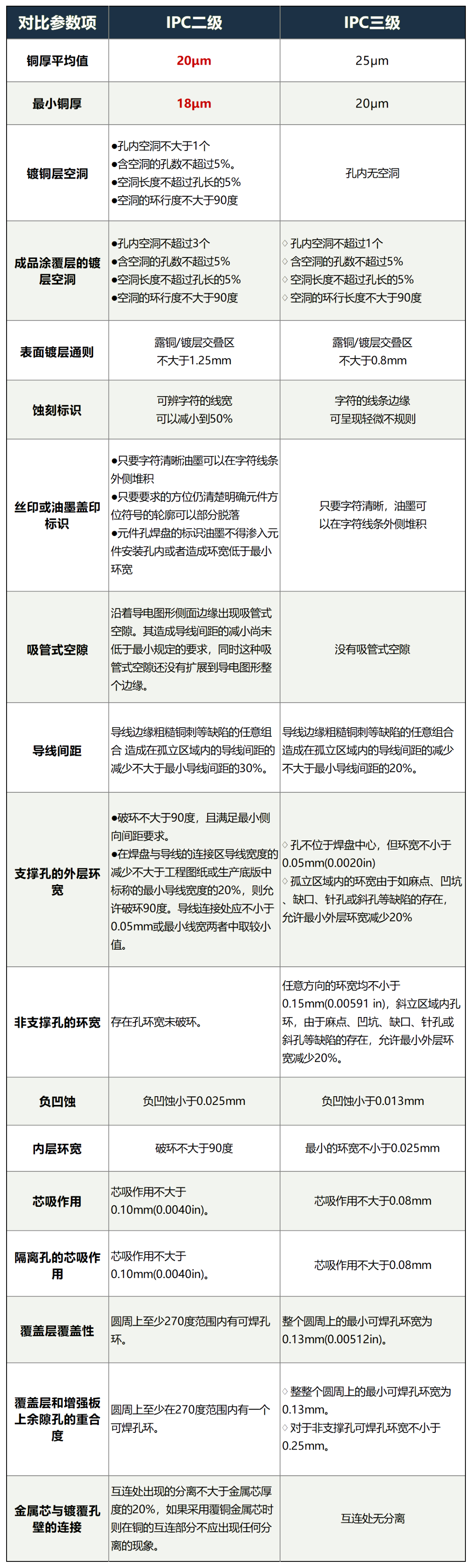
IPC(Institute for Printed Circuits,美国电子工业互连协会)是全球电子组装和PCB制造行业最具权威的标准组织之一。其制定的IPC-A-600《可接受性标准》和IPC-6012《刚性印制板性能规范》被广泛应用于电子制造行业,是衡量PCB质量的重要依据。IPC将产品的质量等级分为三个等级:
针对这些不同等级的产品,IPC-610C标准详细规定了验收条件,包括目标条件、可接收条件、制程警示条件和缺陷条件等。这些条件不仅为企业产品检验提供了依据,还是员工生产现场的工作标准,同时也在电子生产和装配企业的员工培训中占据重要地位。
在高海拔、强震、极寒、沙尘等恶劣环境下,任何微小的PCB缺陷都有可能引发系统异常甚至彻底失效。天硕工业级SSD广泛应用于轨道交通、军工装备、电力通信、边缘计算等领域,容不得丝毫妥协。
因此,天硕从设计源头即全面遵循IPC-3级规范,采用来自优质PCB厂的定制工业级板材,结合自主研发的电源稳压电路、温控保护机制等,确保PCB从材料选型、结构设计到最终组装,每一步都达到IPC Class 3 的严苛要求。
此外,天硕所有工业级SSD出厂前均通过冷热冲击、盐雾测试、机械振动等军标级验证,以模拟实战工况,进一步验证PCB与整体系统的协同可靠性。
对天硕(TOPSSD)而言,IPC-3不是宣传口号,而是产品生命周期设计的“起跑线”。它体现了我们对高端工业应用的理解与认同,更是对每一位用户“关键时刻不掉链子”承诺的坚守。在工业环境中,天硕,让每一次数据传输都值得信赖。
天硕秉承“中国芯,存未来”的品牌理念,以构筑自主可控、安全可靠的存储基石为己任,致力于充分满足高性能工业级算力引擎的严苛需求。其提供丰富的产品形态组合,包括2.5”SATA、mSATA、M.2 SATA 2280、M.2 NVMe 2242、M.2 NVMe 2280、U.2、XMC、BGA SSD及各类加固型工业固态硬盘。产品采用长江存储闪存颗粒、长鑫DDR等国产核心元器件,全面适配飞腾、龙芯等国产自主芯片平台。
扫一扫加好友咨询